SIMPLE

Iowa State University Minority Student Programs organization chart Item Info

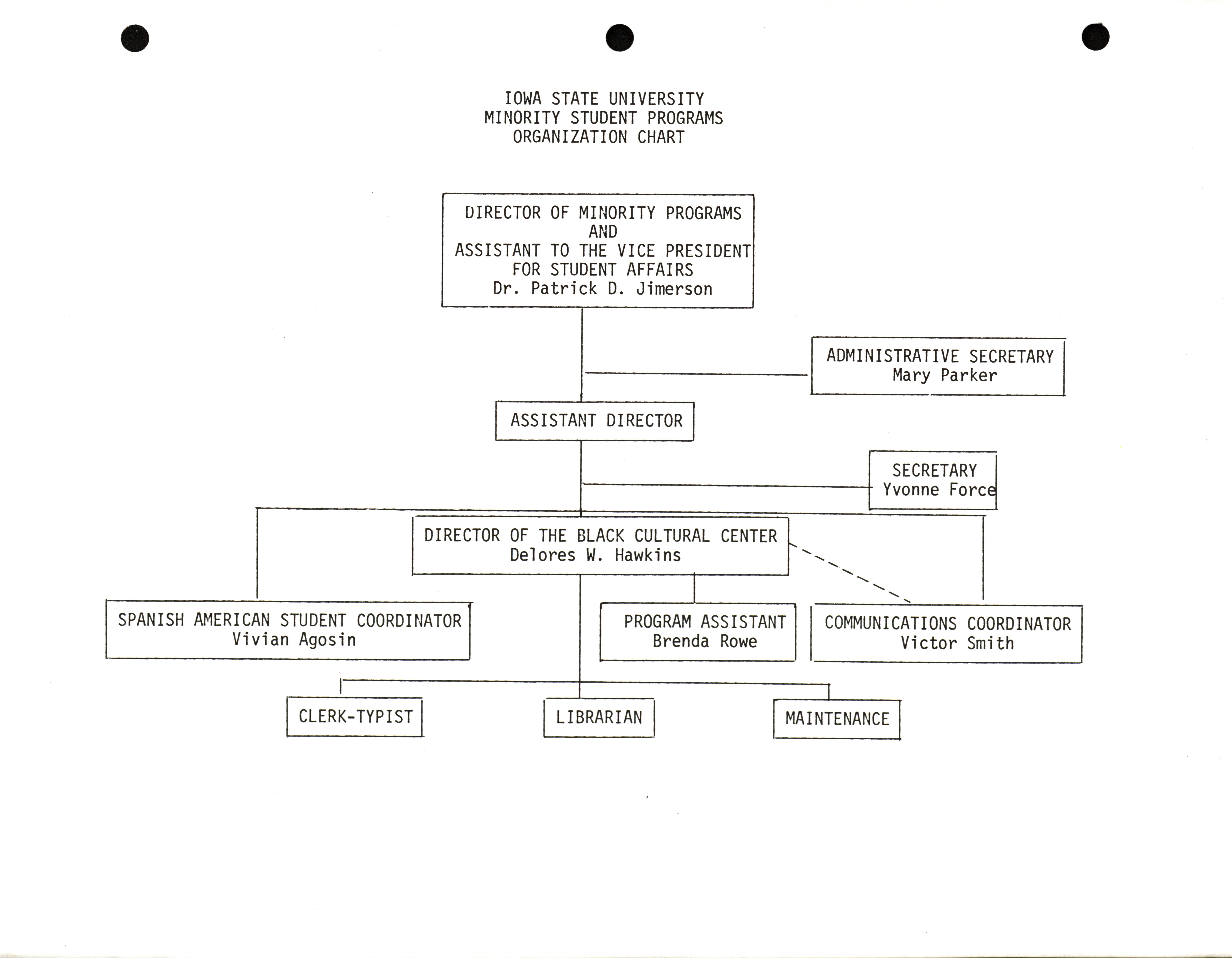
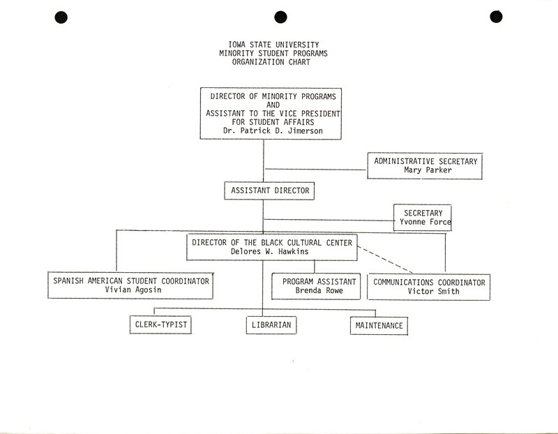
A visual organizational chart illustrating positions held and the reporting hierarchy maintained in 1976 by the Office of Minority Student Programs (now the Office of Multicultural Student Affairs).
Select to view full item
View on Timeline
Title:
Iowa State University Minority Student Programs organization chart
Date Created:
1976
Time Period:
1970s
Description:
A visual organizational chart illustrating positions held and the reporting hierarchy maintained in 1976 by the Office of Minority Student Programs (now the Office of Multicultural Student Affairs).
Subject (Organization):
Iowa State University. Minority Student Programs
Location:
Iowa--Ames Iowa--Story County
Language:
eng
Source:
Iowa State University. Office of Multicultural Student Affairs records
Call Number:
RS 7/5
Box:
2
Folder Number:
10
Finding Aid Permalink:
https://n2t.net/ark:/87292/w9wn32
Contributing Institution:
Iowa State University. Special Collections and University Archives
Publisher:
Iowa State University. Library
Extent:
1 item
Genre:
organizational charts
Type:
Text
Format:
image/jpeg
Digital Collection Title:
We are ISU student life photographs
Digital Collection Permalink:
https://n2t.net/ark:/87292/w9rr1pm4c
Identifier:
weareisu208
Filename:
rs070501b002f010i001.jpg
Item Permalink:
https://n2t.net/ark:/87292/w9q52fc6h

The Iowa State University Library is committed to creating a welcoming digital environment for all learners. Certain material, particularly older materials, handwritten documents, and visual content, present unique challenges in providing more accessible resources. Please contact us if you need support accessing or using this archived content.

Contact us about this record
Source
Preferred Citation:
"Iowa State University Minority Student Programs organization chart", We Are ISU Student Life Photographs, Iowa State University Library Digital Collections
Reference Link:
https://n2t.net/ark:/87292/w9q52fc6h
Rights
Rights:
This item is protected by U.S. copyright and related rights. It is being made available by Iowa State University as its rights-holder for noncommercial use, including sharing and adapting the work. No permission is required for noncommercial use so long as attribution is provided. All other uses require permission from Special Collections and University Archives.
Standardized Rights: